中心发布《产业集群数字化:构建协同发展的新生态》报告
时间:2022-11-08
11月4日,2022年云栖大会“数字经济创新发展峰会”在杭州举办。峰会上,国家工业信息发展研究中心(以下简称中心)总工程师黄鹏出席产业集群数字化转型报告发布仪式,中心信息政策所副所长冯媛代表编写组发布《产业集群数字化:构建协同发展的新生态》报告(以下简称报告),报告由中心和阿里云研究院共同完成。

报告按照产业集群的规模、创新能力及区域影响力,将集群划分为原生型集群、优势型集群和领军级集群三类。不同发展阶段和发展类型的产业集群,对数字化转型的诉求不同。原生型产业集群的关键目标是打响区域品牌、提升市场规模,因此其核心诉求是拓展市场渠道,实现产销全面对接;优势型产业集群的关键目标是延展产业链条、拓宽产业生态,因此其核心诉求是推动产业集群资源整合、信息互通,实现业务场景优化;领军型产业集群的关键目标是强化技术引领、打造创新高地,因此其核心诉求是通过产业链的互联互通及创新要素聚集,推动产业协同创新。
报告认为,虽然不同阶段不同类型的产业集群数字化转型诉求不同,在不同发展时期也有不同的侧重,但其转型路径总体上可归结为四类:一是以场景为导向,推动共性突破、复制推广;二是以龙头带动,率先数字化转型,进而实现链条牵引;三是推动生态共建,进行多方协同、融通发展;四是以技术进行助力,打造区域产业集群数字化的算力底座,实现产业赋能。
报告提出,对于原生型产业集群,重点构建以公有云为基础的一站式数字化平台应用与在线服务,以“平台+服务”模式降低企业数字化投入成本,拓展企业市场渠道,助力集群转型。对于优势型产业集群,重点构建区域行业云的数字化底座,以及在其之上的产业互联环境,提供一系列行业特定能力的平台和应用,为区域的特色行业服务。对于领军型产业集群,需加快以人工智能等智算基础设施为支撑,为集群内的科研服务和企业创新提供强大的智能计算服务,实现技术和产品创新跃迁,构建智慧产业生态。
报告预计,产业集群数字创新将呈现本地化、生态化、协同化和普惠化的发展趋势。对此,建议:制定产业集群数字转型的行动路线图,持续创新集群转型的多元化商业模式,推进产业集群协同创新型数字化应用,加大对中小企业的数字化转型支持,发展产业集群的安全可信生产制造能力。
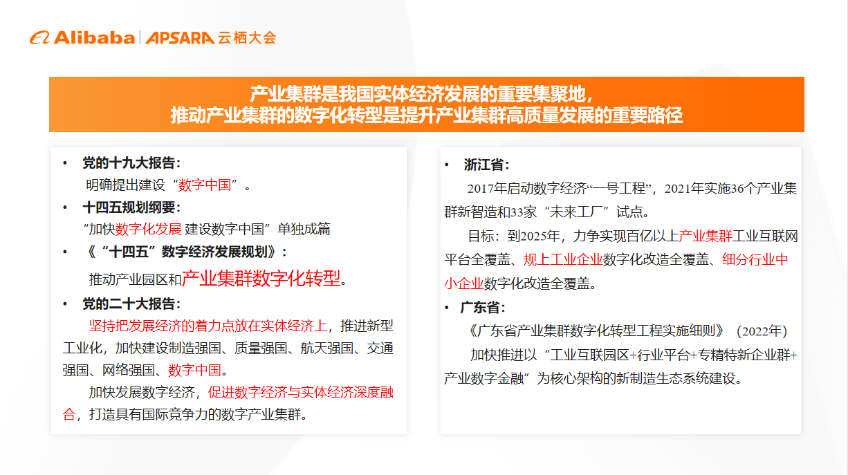
详细内容见PPT。




















来源:信息政策所